城市: 济南青岛淄博枣庄东营烟台潍坊济宁泰安威海日照临沂德州滨州聊城菏泽
位置:山东专升本信息网->考试试题->专升本试题

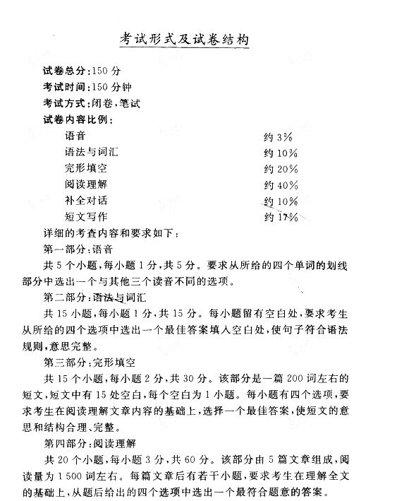
2017年山东成考专升本《英语》考试大纲—山东函授

作者: 日期:2019/6/20 16:01:49 出处: 访问次数:
  
2015年成人高考专升本英语考试大纲

 

  

2015年成人高考专升本英语考试大纲

 

  

2015年成人高考专升本英语考试大纲

 

  

2015年成人高考专升本英语考试大纲

 

  

2015年成人高考专升本英语考试大纲

常用查询

在线咨询

微信交流群

QQ交流群

报考指南

Copyright 2020 山东专升本信息网 www.sdzsbxx.com All Rights Reserved. 鲁ICP备19000662号-10

声明:本站为山东成考民间交流网站,最新专升本动态请各位考生以省教育考试院、各市成考办最新通知为准。

本站地址:山东省济南市市中区 咨询电话:400-0531-805 合作洽谈:0531-86117025