城市: 济南青岛淄博枣庄东营烟台潍坊济宁泰安威海日照临沂德州滨州聊城菏泽
位置:山东专升本信息网->考试试题->专升本试题

2018年成人高等教育考试专升本《英语》考试大纲

作者: 日期:2019/6/20 16:01:20 出处: 访问次数:
  2018年成人高考专升本《英语》考试大纲尚未公布,成考的考试大纲很多年没有大变了,请大家参考往年的考试大纲。

  

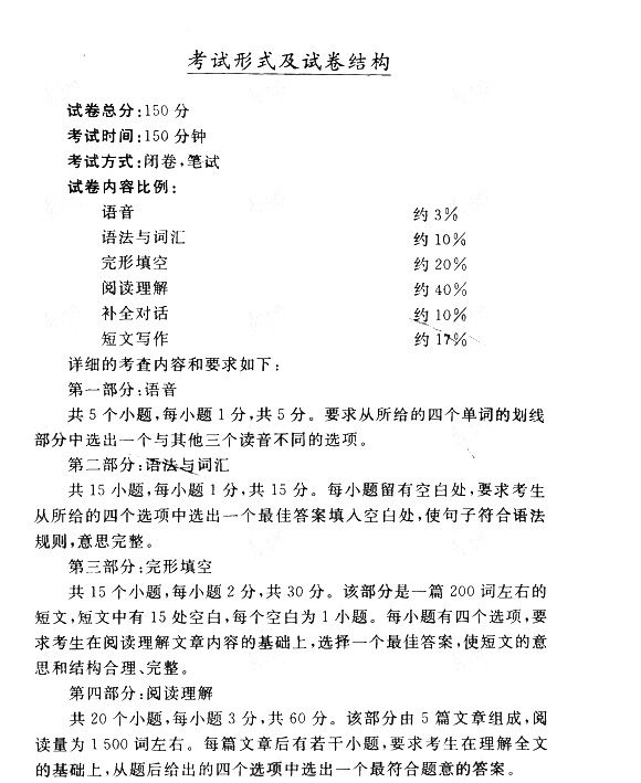
2015年成人高考专升本《英语》考试大纲

 

  

2015年成人高考专升本《英语》考试大纲

 

  

2015年成人高考专升本《英语》<span style=

 

  

2015年成人高考专升本《英语》考试大纲

常用查询

在线咨询

微信交流群

QQ交流群

报考指南

Copyright 2020 山东专升本信息网 www.sdzsbxx.com All Rights Reserved. 鲁ICP备19000662号-10

声明:本站为山东成考民间交流网站,最新专升本动态请各位考生以省教育考试院、各市成考办最新通知为准。

本站地址:山东省济南市市中区 咨询电话:400-0531-805 合作洽谈:0531-86117025